任务流程 · Walkthrough
1.法兰城银行门口招募信息栏调查(233.107),得到【招募信息】(双击可获得消息)。
2.到勇气训练所(116,119),与服务生对话,进行选择:
选择“是”,付5000G进入1阶;选择“否”,付10000G进入2阶。同时交出【招募信息】,获得【参加训练证明LV1/LV2】。
再次对话,传送至勇气训练所。
◆不持有第一步的【招募信息】,1阶、2阶战费为20000G、50000G
3.与等级1/2训练员对话,经过六连战,无补给机会,胜利后交出【参加训练证明LV1/LV2】,换得奖励并传送回法兰城。
------------------------------------------------------------------
2026:
怀旧牧羊、金牛、双子:开放活动任务《勇气MAX》,更换部分战斗内容、更换部分奖励品。
2月11日维护后,调整《勇气max》部分战斗难度。
2026调整:
1.BOSS部分-2阶
⑴第4关,暗黑龙换吉拉
回来报仇的吉拉(恢复、连击2种随机)Lv.100×1,加上吉拉的幻影×4,出自《时空穿梭者》任务。
吉拉的幻影×4对应吉拉的残影(水、风、焱、地,由左至右)
⑵和2025一样,第5关,裁判关,裁判不能战栗了,战栗后会追加大地之怒,伤害 150-250波动。
◆2026第4关BOSS战信息:(by:Level.1)(皆为2动;仅供参考)
名称:回来报仇的吉拉(连击);血量:24567~27327;等级:100;种族:邪魔系;属性:地50水50火50风50
技能:攻击、防御、以静制动、力量之壁、崩即是空、气功弹EX、连击EX(回合数是5的倍数)、超强即死魔法(李贝留斯,魔量<5%,100%释放,致死率10%)
名称:回来报仇的吉拉(恢复);血量:24567~27327;等级:100;种族:邪魔系;属性:地50水50火50风50
技能:攻击、防御、以静制动、力量之壁、崩即是空、气功弹EX、再生术(自身,回合数是5的倍数)
名称:水之残影;血量:16859~19224;等级:120;种族:邪魔系;属性:水100
技能:攻击、圣盾E1、石化攻击-Ⅲ、混乱攻击(李贝留斯)、连击E1、吸血攻击(李贝留斯)、明镜止水-Ⅱ、超强昏睡魔法LV4、气功弹EX(魔量<5%,100%释放)
名称:风之残影;血量:16859~19224;等级:120;种族:邪魔系;属性:风100
技能:攻击、圣盾E1、混乱攻击EX、活杀气功弹、魔法封印LV2、吸血攻击(李贝留斯)、明镜止水-Ⅱ、连击乱舞、气功弹EX(魔量<5%,100%释放)
名称:焱之残影;血量:16859~19224;等级:120;种族:邪魔系;属性:火100
技能:攻击、圣盾E1、诸刃ES、阳炎EX、活杀气功弹、战栗袭心-Ⅲ、明镜止水-Ⅱ、气功弹EX(魔量<5%,100%释放)
名称:土之残影;血量:16890~19258;等级:120;种族:邪魔系;属性:地100
技能:攻击、圣盾E1、活杀气功弹、混乱攻击(李贝留斯)、连击乱舞、明镜止水-Ⅱ、乾坤一掷ES、气功弹EX(魔量<5%,100%释放)
2.奖品部分:
1.光辉之心(10c合成任意一种光辉装备的材料之一,用处见《青龙的庇护》)
2.骷髅战士改造图
3.10紫、10骑宝石
4.时间水晶 Lv1
5.奇怪的药草x5(技能草 技能经验100)
6.技能学习证(用处见《技能学习证》)
7.骄傲的小鸭子精华!!!战斗完随机掉落!
(骄傲的小鸭子
飞行系,9技能栏,地8风2。修正:无。
总档次125D,暂定档数:体33/攻50/防15/敏18/魔9)
8.闪光飞鹰精华(Lv.1闪光飞鹰)
9.纯白冰淇淋招待券(Lv.1纯白冰淇淋吓人箱的改造道具)
10.极运MAX(Lv.1安泊之蕊,暂定档数:40 40 27 12 6,属性:水9火1,植物系,技能栏10,修正:命中10)
还有啥么?

◆2026打法参考:

2025:
怀旧牧羊、金牛、双子:开放活动任务《勇气max》,更换部分奖励品。
1.boss调整
裁判关,裁判不能战栗了,战栗后会追加大地之怒,伤害 150-250波动。
吉拉听说也不能战栗了,目前没看到效果。
2.奖品调整-2阶部分:
运气MAX-----奖品调整成为了新的黑蛇。 血攻蛇 有反击修正
精华----------原罪之魔精华、闪光飞鹰精华
好像没有10c配方了。
还有增加什么就不知道了。
目前收集到的奖品是这些
运气MAX结晶-----乙巳化形(黑蛇,血宠,修正+10反击)
原罪之魔精华------很早之前的原罪之魔
闪光飞鹰精华------水风属性的飞鸟,高敏宠,也出过
奖品道具-2025-2阶:
小护士(生命回复4000,1组(10个))
魔力之泉
时间水晶LV1
朽红叶
梦幻想白金唱片(这个很多类型)
王者守护神(耐久100)
奇怪的草药(技能经验+100,3根)
传送石优待卷
金刚不坏安全帽·改
1阶-2024版本:
似乎没有改动,参考文中的中下部分
2阶-2024版本:
第1战——BOSS出自《失翼之龙》里雍
◆战斗信息:
Lv.100里雍,2动,血量约21000~24000,邪魔系,属性:全50,抗咒;
技能:攻击、召唤麒麟*1、混乱攻击EX、诸刃EX(目标为无物理制御技能单位)、乾坤一掷EX(目标为无物理制御技能单位)、
强力火焰/陨石魔法LV9、超强风刃/冰冻魔法LV9、连击EX(MP低于5%追加,100%触发)
Lv.85麒麟*4,2动,血量约6000,邪魔系,属性:地40水20火20风20,抗咒;
技能:诸刃IV、乾坤一掷IV、阳炎IV、圣盾、战栗袭心II、明镜止水III、强力冰冻/风刃魔法LV5、强力中毒魔法LV4
第2战——BOSS出自《森罗万象》任务
◆战斗信息:(皆为2动)
Lv.99土之斗神,血量约14000~16000,邪魔系,属性:全属性,抗咒;
技能:攻击、圣盾、乾坤一掷ES、连击、混乱攻击、大地之怒、气功弹、明镜止水、气功弹EX(MP<5%时)
Lv.99水之斗神,血量约14000~16000,邪魔系,属性:全属性,抗咒;
技能:攻击、圣盾、连击EX2、石化攻击、混乱攻击、吸血攻击、超强昏睡魔法、明镜止水、气功弹EX(MP<5%时)
Lv.99火之斗神,血量约14000~16000,邪魔系,属性:全属性,抗咒;
技能:攻击、圣盾、阳炎EX、诸刃、战栗袭心、气功弹、大地之怒、明镜止水、气功弹EX(MP<5%时)
Lv.99风之斗神,血量约14000~16000,邪魔系,属性:全属性,抗咒;
技能:攻击、圣盾、混乱攻击EX、连击、气功弹、吸血攻击、魔法封印、明镜止水、气功弹EX(MP<5%时)
第3战——BOSS出自《百人道场》螳螂
◆战斗信息:(皆为2动)
| 百人道场(100层),两连战第一场 | ||||
| 名称 | 预估血量 | 属性 | 种族 | 抗咒 |
| 螳螂 | 18000 | 全50 | 邪魔系 | 抗 |
| 技能 | 攻击、乾坤一掷EX、反击Lv10、混乱攻击Lv10、酒醉攻击Ⅴ、魔法防御Lv4、 连击·破Lv5(使用物理制御技追加)、大地之怒Lv8(HP<25%追加;256~512伤害) | |||
| 使魔 | 8000 | 全50 | 邪魔系 | 不抗 |
| 技能 | 强力冰冻/风刃魔法Lv6、超强陨石/火焰魔法Lv10、强力昏睡/混乱魔法Lv6、 超强补血魔法Lv7(目标我方)、防御(魔法封印时)、即死魔法E5(超强;MP<5%) | |||
| 黄蜂 | 8000 | 水90火10 | 邪魔系 | 不抗 |
| 技能 | 攻击、乾坤一掷EX、吸血攻击Lv10、战栗袭心Lv10、崩击Lv10、连击Ⅴ、 超强恢复魔法Lv7(目标我方) | |||
| 水龙蜥 | 10000 | 水70火30 | 邪魔系 | 不抗 |
| 技能 | 攻击、强力陨石/冰冻/火焰/风刃魔法Lv4、明镜止水Lv10(间隔2回合:几率使用;第1回合)、 超强恢复魔法Lv7(目标我方)、暗杀E3(HP<25%) | |||
| 小蝙蝠 | 8000 | 地80水20 | 邪魔系 | 不抗 |
| 技能 | 攻击、乾坤一掷EX、崩击Lv10、阳炎Lv10、连击Ⅴ、吸血攻击Ⅴ、混乱攻击E1、 洁净魔法Lv7(目标我方) | |||
| 备注:等级Lv.100~120随机;皆为2次行动 | ||||
2024第4战——BOSS出自《誓言之花》暗黑龙
◆战斗信息:
Lv.125暗黑龙,血量约30000,2动,邪魔系,属性:全25,抗咒;
技能:防御、连击舞LV4、诸刃Ⅴ、混乱攻击Ⅳ、超强昏睡魔法LV3、明镜止水Ⅲ(HP<25%追加)、
召唤脸女神巴斯铁特或卡特卡普*1/3/5(我方存活单位数量>敌方时追加)、气功弹Lv10(MP<5%时)
Lv.95猫脸女神巴斯铁特*?(被召唤),血量约1500,1动,不死系,属性:水100,不抗咒;
技能:四属性单体魔法(HP多者)、四属性强力魔法、自爆(全体伤害)
Lv.95卡特卡普*?(被召唤),血量约1500,1动,不死系,属性:火100,不抗咒;
技能:诸刃、乾坤一掷、圣盾、戒骄戒躁、自爆(全体伤害)
第5战——BOSS出自《暗殿团队挑战赛》裁判员
Lv.120 裁判员,2动,抗咒,血量约18000,技能:攻击、乾坤一掷、连击、超强风刃魔法、超强陨石魔法、大地之怒(被战栗袭心追加)
Lv.120 巴蕾莉,2动,抗咒,血量约14000,技能:攻击、连击、战栗袭心、诸刃
Lv.120 吉拉,2动,抗咒,血量约14000,技能:攻击、冰冻魔法、火焰魔法、强力陨石魔法
Lv.120 伍娜,2动,抗咒,血量约14000,技能:攻击、阳炎、攻击反弹(大套)、攻击无效(小套)、超强酒醉魔法
Lv.120 伊鲁玛,2动,抗咒,血量约14000,技能:攻击、乾坤一掷、乱射
第6战——BOSS出自《兰国的遗产》恶即斩的克罗卡涅(技能无召唤喽啰)
◆战斗信息:
Lv.105恶即斩的克罗卡涅(2动),血量约30000,邪魔系,属性:全30;
技能:攻击、连击EX、圣盾、乾坤一掷、迅速果断、戒骄戒躁、崩击、恢复魔法、魔法封印、大地之怒
Lv.97暗部第二部队成员*9,血量约7000,邪魔系,属性:全25;技能:攻击、诸刃、乾坤一掷、迅速果断、战栗袭心
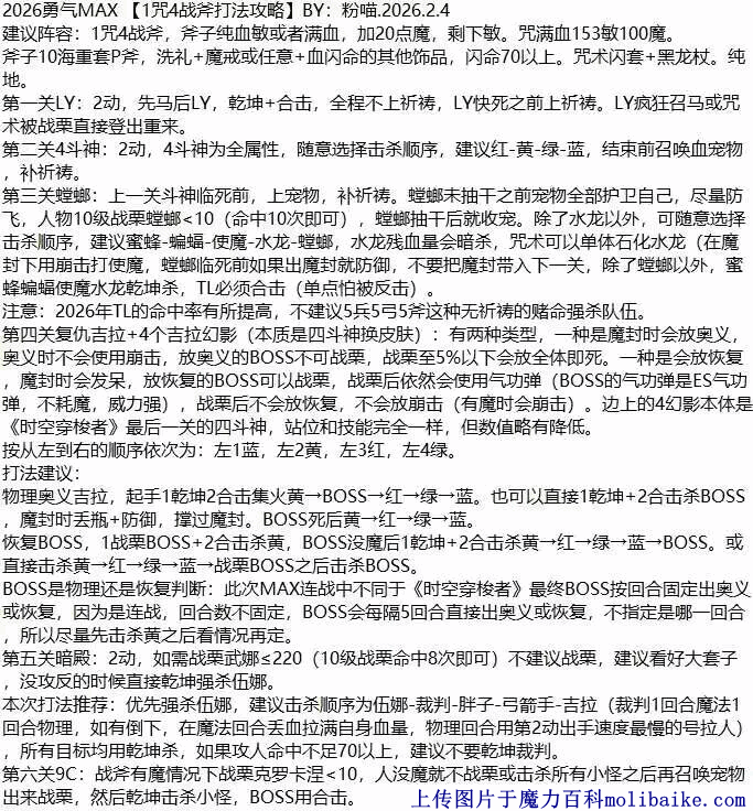
------------------------------------------------------------------
2024年春节攻略2阶,打法仅供参考:
视频版:
【魔力宝贝打法讲解任务解析】2023年勇气MAX强化版 - Lv90 - Full Show -
【魔力宝贝任务解析】2024年《勇气MAX》
By:老一(Level.1)
------------------------------------------------------------------
2024文字版:
建议1咒4斧
法系建议闪套+风水盘+洗礼/头巾/有条件圣戒
斧子建议命中闪套,首饰煤球+魔戒/胜利护符+洗礼
可以开个小号观战看血,每连战快结束前补血补祈祷
第1战:里雍
建议先杀马防被抽魔,最后杀里雍
第2战:树海四斗神加强版
BOSS是全属性的,不过还是要祈祷减伤
根据祈祷属性决定顺序。可以先杀风的防魔封,或先杀火、地减少对方输出
战斗结束前换命中枪、补祈祷
第3战:百人TL
宠护卫人抽魔TL,人抽魔到蓝字8及以下(防止19魔抽了9魔,还能用乾坤)。
然后再抽蜜蜂和水龙,宠抽蜜蜂蓝字9以下,水龙蓝字50以下。人可以尽量留魔,宠物来抽水龙蜜蜂。
咒术石化蜜蜂-石化水龙-毒水龙-毒蜜蜂
最后合击小蝙蝠-水龙-使魔-螳螂-蜜蜂
第4战:时道服4转暗黑龙
优先攻击黑龙。黑龙会召唤1/3/5只小怪,召唤后看数量,把小怪+黑龙打到和我方单位一样,
则黑龙不再召唤(如果我方是5人+1宠,则对面需留暗黑龙+5只小怪)然后一直攻击黑龙到结束。
小怪单魔会偏好血量最多的单位,如果宠物血量最多,可以让宠攻击魔法防御/圣盾,给宠套恢复等,以减小损耗
第5战:暗殿裁判
1、强杀打法:胖子-伊鲁玛-裁判-伍娜-吉拉。或胖子-伍娜-裁判-吉拉-伊鲁玛
2、战栗打法:战栗伍娜(人218或宠178)-战栗裁判(人8或宠6)-战栗吉拉(人78或宠63),
如果伍娜用小套子给吉拉则是攻无,可以直接战栗。大套子是攻反要小心。
击杀顺序胖子-弓-伍娜-裁判-吉拉。结束前人换位后排+换命中枪
第6战:9C
打法1:宠防御人抽BOSS到蓝字9以下,抽干后小弟-BOSS逐个击杀。
打法2:2动清完小怪后放宠抽魔,抽完后合BOSS
◆2024-奖品:
2阶:
小护士家庭号*10瓶(原先为1瓶,现已调整)、魔力之泉1瓶、时间水晶LV1、
梦幻想白金唱片1-10号(单技能减魔)、天空之枪、村正、帕鲁凯斯之斧、朽红叶、金刚不坏安全帽改、
10C光辉装备结构图(随机一种)、传送石优待卷、鼠王还原券、王者守护神、纯白冰淇淋招待券、运气MAX+
◆连战后可能会有掉落坚强的小兔子精华
◆奖品说明:
◆10C光辉装备结构图:用处见《青龙的庇护》任务、本站“游戏数据库-物品装备”部分
◆纯白冰淇淋招待券:
用以改造纯白吓人箱。纯白冰淇淋吓人箱:35 44 20 18 8,属性地20水80
(之前把冰淇淋写错成冰激凌了)
◆运气MAX+:
目前可开出宠物【阿斯克勒比斯杖灵】,外貌大黑蛇,魔宠,属性火20风80
◆梦幻想白金唱片Ⅰ号-Ⅹ号:
①能力部分:等级6、种类:护身符;攻击+10~15、防御+10~15、回复+10~15;耐久约120-150;
称号“爱与和平的守护者”。部分技能耗魔减少约10%或15%
②耗魔变化部分:
⑴Ⅰ:补血魔法-15%(减2.5魔按减3计算,下同)
⑵Ⅱ:恢复魔法-15%
⑶Ⅲ:洁净魔法-10%
⑷Ⅳ:中毒魔法-10%
⑸Ⅴ:昏睡魔法-10%
⑹Ⅵ:混乱魔法-10%
⑺Ⅶ:遗忘魔法-10%
⑻Ⅷ:酒醉魔法-10%
⑼Ⅸ:石化魔法-10%
⑽Ⅹ:混乱攻击-15%
========================================
2023年1月11日更新:
◆2阶胜利后,有几率掉落【强化围巾兔精华】
(双击获得Lv.1强化围巾兔;25 9 19 28 44,125D;9技能栏;野兽系;火80风20)
2021/22版:
◆2阶胜利后,有几率掉落【翼之卵】
(双击获得Lv.1天使之翼;39 44 16 19 7,125D;10技能栏;飞行系;风100)
2021/22版奖励:
1阶:9C装备核心材料、梦幻想签名专辑、小护士家庭号*10、魔力之泉
2阶:9C装备核心材料、阿夏芙之杖(地/风/火/水)、天空之枪、帕鲁凯斯之斧、村正、
Lv.10各种宝石、梦幻想签名专辑、金刚不坏安全帽·改、
运气ΜΑΧ、雾风的精华(2023年1月11日更新增加)
◆【运气ΜΑΧ】:双击获得Lv.1希特拉(怀旧版);10技能栏、龙系;地90风10;42/42/27/7/7
◆9C装备核心材料:用处见《兰国的遗产》任务、本站“游戏数据库-物品装备”部分
战斗:六连战,无补给机会
1阶:
第一战——BOSS出自《返魂之珠》艾尔巴/兰国第五等勋章任务
◆战斗信息:
Lv.81露比,2动,血量约12000~14000,邪魔系,属性:全30,抗咒;
技能:圣盾、强力恢复魔法、攻击吸收、攻击反弹、攻击无效、魔法反弹、
强力陨石魔法(喽啰<4时追加)、强力火焰魔法(喽啰<4时追加)、超强混乱魔法(喽啰<4时追加)、连击EX(魔量<5%时)
Lv.71小水果蝙蝠,2动,血量约5000,邪魔系,属性:全25,不抗咒;技能:攻击、乾坤一掷EX、诸刃EX、石化攻击、防御
Lv.67 口袋龙*2,2动,血量约3000,邪魔系,属性:全25,不抗咒;技能:陨石魔法Lv10、攻击、防御
Lv.67 迷你龙*2,2动,血量约3000,邪魔系,属性:全25,不抗咒;技能:冰冻魔法Lv10、攻击、防御
Lv.67 雏龙*2,2动,血量约3000,邪魔系,属性:全25,不抗咒;技能:火焰魔法Lv10、攻击、防御
Lv.67 穴龙*2,2动,血量约3000,邪魔系,属性:全25,不抗咒;技能:风刃魔法Lv10、攻击、防御
◇打法:上宠合击,蝙蝠-露比-小龙,或者蝙蝠-小龙杀一半-露比-小龙,
留最后只小龙时,换魔宠,血补满,传教尽量保证不费魔,靠巫师恢复基本足够
第二战——BOSS出自《沉默之龙》任务
◆战斗信息:(皆为邪魔系)
LV80,艾儿卡丝, HP≈13000~15000,2动,邪魔系,全50,抗咒;
技能:防御、超强火焰/陨石魔法、强力风刃/冰冻魔法、强力昏睡/混乱魔法、超强即死魔法(魔量<5%时,成功率近乎100%)
Lv.64~66,艾儿卡丝的手下(女)*4, HP≈4000,2动,邪魔系,全25,不抗咒;
技能:攻击、防御、乾坤一掷、气功弹、战栗袭心
Lv.64~66,艾儿卡丝的手下(男)*4, HP≈4000,2动,邪魔系,全25,不抗咒;
技能:圣盾、诸刃、乾坤一掷、连击、混乱攻击、圣盾、抢钱
◇打法:魔宠强力,人合击,优先杀女的防止战栗,小的死完换宠合击,
传教只拉人洁净和扔瓶子,靠巫师恢复和瓶子过
第三战——BOSS出自《魔龙德拉贡》任务
◆战斗信息
Lv.80魔龙德拉贡,2动,血量约17000;
技能:攻击、圣盾、连击(使用战栗袭心后追加)、乾坤一掷、气功弹、火焰魔法、强力火焰魔法、超强火焰魔法、大地之怒
◇打法:上宠合击
第四战——BOSS出自《森罗万象》任务
◆战斗信息:(皆为2动)
Lv.99土之斗神,血量约14000~16000,邪魔系,属性:地100,抗咒;
技能:攻击、圣盾、乾坤一掷ES、连击、混乱攻击、大地之怒、气功弹、明镜止水、气功弹EX(MP<5%时)
Lv.99水之斗神,血量约14000~16000,邪魔系,属性:水100,抗咒;
技能:攻击、圣盾、连击EX2、石化攻击、混乱攻击、吸血攻击、超强昏睡魔法、明镜止水、气功弹EX(MP<5%时)
Lv.99火之斗神,血量约14000~16000,邪魔系,属性:火100,抗咒;
技能:攻击、圣盾、阳炎EX、诸刃、战栗袭心、气功弹、大地之怒、明镜止水、气功弹EX(MP<5%时)
Lv.99风之斗神,血量约14000~16000,邪魔系,属性:风100,抗咒;
技能:攻击、圣盾、混乱攻击EX、连击、气功弹、吸血攻击、魔法封印、明镜止水、气功弹EX(MP<5%时)
◇打法:不带宠,风→火→土→水或者火→地→风→水,属反很重要。打法不一自行选择最佳方案
第五战——BOSS出自《牛鬼的逆袭》任务
◆战斗信息:
Lv.80地缚灵罗连斯,HP≈8000,2动,属性:水50火50,邪魔系,抗咒;
技能:攻击、暗杀(目标我方人物)、超强即死魔法、崩击Lv10(目标我方人物)、超强火焰魔法Lv10、超强恢复魔法Lv10、
属性反转Lv10、混乱魔法Lv10、超强混乱魔法、召唤帝国兵的亡灵(男)*2/(女)*2
Lv.60帝国兵的亡灵(男)*2,HP≈2600,1动,属性:地50水50,不死系,不抗咒;技能:4种单体魔法Lv10,阳炎、攻击
Lv.60帝国兵的亡灵(女)*2,HP≈2700,1动,属性:火50风50,不死系,不抗咒;技能:连击·破,毒性攻击,阳炎、攻击
◇打法:上宠合击,罗连斯-男-女
第六战——BOSS出自《森罗万象》任务
◆战斗信息:
Lv.120人类?,血量约19000~22000,2动,邪魔系,属性:全30,抗咒;
技能:攻击、诸刃EX、乾坤一掷ES、混乱攻击、气功弹EX、阳炎EX、战栗袭心、连击、超强混乱魔法、气功弹EX(MP<5%时)
◇打法:上宠合击
2阶2023以及以前版本:
第一战——BOSS出自《盲目之龙》百合之少女薇丝
◆战斗信息:(皆为邪魔系)
Lv.89百合之少女薇丝,武器:弓,HP≈14700~16500,2动,属性:全35;抗咒;
技能:乱射EX(20支箭)、阳炎、攻击、防御
Lv.81魔术师乌莉儿,武器:杖,HP≈7500,1动,属性:全25,不抗咒;
技能:防御、陨石魔法、风刃魔法、强力冰冻魔法、超强陨石魔法、吸血魔法
Lv.81小乌,HP≈14000~15000,1动,属性:水100,不抗石化;
技能:攻击、防御、护卫(敌方数量≥5追加)、昏睡攻击、强力昏睡魔法、恰恰(自爆后为队友补满血,血量<50%时追加)
Lv.81猎人凯杰尔,武器:回力镖,HP≈6500,2动,属性:全25,不抗混乱、遗忘;
技能:攻击、防御、乾坤一掷、诸刃、阳炎;
Lv.81剑士罗严,武器:剑,HP≈8000,2动,属性:全25,不抗毒、昏睡;
技能:攻击、防御、连击、诸刃、阳炎、圣盾、魔法反弹
Lv.81僧侣帕利耶,武器:杖,HP≈7000,1动,属性:全25,不抗遗忘;
技能:补血魔法LV2、超强补血魔法LV1、圣盾、防御
Lv.81熊美,HP≈7000,1动,属性:水80地20,不抗石化、醉酒;
技能:连击、乾坤一掷、诸刃、护卫护卫(敌方数量≥5追加)、明镜止水、防御
第二战——BOSS出自《失翼之龙》里雍
◆战斗信息:
Lv.100里雍,2动,血量约21000~24000,邪魔系,属性:全50,抗咒;
技能:攻击、召唤麒麟*1、混乱攻击EX、诸刃EX(无物理制御技能单位)、乾坤一掷EX(无物理制御技能单位)、
强力火焰/陨石魔法LV9、超强风刃/冰冻魔法LV9、连击EX(MP低于5%追加,100%触发)
Lv.85麒麟*4,2动,血量约6000,邪魔系,属性:地40水20火20风20,抗咒;
技能:诸刃IV、乾坤一掷IV、阳炎IV、圣盾、战栗袭心II、明镜止水III、强力冰冻/风刃魔法LV5、强力中毒魔法LV4
第三战——BOSS出自《牛鬼的逆袭》回来报仇的牛鬼
◆战斗信息:
Lv.86~89回来报仇的牛鬼,血量约11000~13000,2动,邪魔系,属性:风70地30,抗咒;
技能:攻击、乾坤一掷EX(无物理制御技能的单位)、混乱攻击Lv10、反击Lv10、崩击Lv4、酒醉攻击、
连击破碎(有物理制御技能的单位时追加)、大地之怒(血量<25%追加)、魔法封印(5回合)、明镜止水Lv3
Lv.81石雄,血量约4000,2动,邪魔系,属性:水70火30,不抗咒;
技能:攻击、连击、吸血攻击Lv10、石化攻击Lv10(我方的宠物)、护卫Lv10、大地之怒
Lv.82金雄,血量约4000,2动,邪魔系,属性:水70火30,不抗咒;
技能:攻击、吸血攻击Lv10、战栗袭心Lv10、乾坤一掷EX(血多者)、崩击Lv10(血少者)、连击(血少者)
Lv.80星雄,血量约3000,2动,邪魔系,属性:水70火30,不抗咒;
技能:攻击、恢复魔法Lv10(第一回合)、恢复魔法Lv10(间隔2回合)、四属性强力攻击魔法、暗杀(血量<25%追加)
Lv.79罴,血量约4000,2动,邪魔系,属性:地80水20,不抗咒;
技能:攻击、乾坤一掷EX(血多者)、混乱攻击、吸血攻击、连击破碎、阳炎LV10、崩击LV10、反击
第四战——BOSS出自《百人道场》螳螂
◆战斗信息:(皆为2动)
| 百人道场(100层),两连战第一场 | ||||
| 名称 | 预估血量 | 属性 | 种族 | 抗咒 |
| 螳螂 | 18000 | 全50 | 邪魔系 | 抗 |
| 技能 | 攻击、乾坤一掷EX、反击Lv10、混乱攻击Lv10、酒醉攻击Ⅴ、魔法防御Lv4、 连击·破Lv5(使用物理制御技追加)、大地之怒Lv8(HP<25%追加;256~512伤害) | |||
| 使魔 | 8000 | 全50 | 邪魔系 | 不抗 |
| 技能 | 强力冰冻/风刃魔法Lv6、超强陨石/火焰魔法Lv10、强力昏睡/混乱魔法Lv6、 超强补血魔法Lv7(目标我方)、防御(魔法封印时)、即死魔法E5(超强;MP<5%) | |||
| 黄蜂 | 8000 | 水90火10 | 邪魔系 | 不抗 |
| 技能 | 攻击、乾坤一掷EX、吸血攻击Lv10、战栗袭心Lv10、崩击Lv10、连击Ⅴ、 超强恢复魔法Lv7(目标我方) | |||
| 水龙蜥 | 10000 | 水70火30 | 邪魔系 | 不抗 |
| 技能 | 攻击、强力陨石/冰冻/火焰/风刃魔法Lv4、明镜止水Lv10(间隔2回合:几率使用;第1回合)、 超强恢复魔法Lv7(目标我方)、暗杀E3(HP<25%) | |||
| 小蝙蝠 | 8000 | 地80水20 | 邪魔系 | 不抗 |
| 技能 | 攻击、乾坤一掷EX、崩击Lv10、阳炎Lv10、连击Ⅴ、吸血攻击Ⅴ、混乱攻击E1、 洁净魔法Lv7(目标我方) | |||
| 备注:等级Lv.100~120随机;皆为2次行动 | ||||
第五战——BOSS出自《誓言之花》暗黑龙
◆战斗信息:
Lv.125暗黑龙,血量约30000,2动,邪魔系,属性:全25,抗咒;
技能:防御、连击舞LV4、诸刃Ⅴ、混乱攻击Ⅳ、超强昏睡魔法LV3、明镜止水Ⅲ(HP<25%追加)、
召唤脸女神巴斯铁特或卡特卡普*1/3/5(我方存活单位数量>敌方时追加)、气功弹Lv10(MP<5%时)
Lv.95猫脸女神巴斯铁特*?(被召唤),血量约1500,1动,不死系,属性:水100,不抗咒;
技能:四属性单体魔法(HP多者)、四属性强力魔法、自爆(全体伤害)
Lv.95卡特卡普*?(被召唤),血量约1500,1动,不死系,属性:火100,不抗咒;
技能:诸刃、乾坤一掷、圣盾、戒骄戒躁、自爆(全体伤害)
第六战——BOSS出自《兰国的遗产》恶即斩的克罗卡涅(技能无召唤喽啰)
◆战斗信息:
Lv.105恶即斩的克罗卡涅(2动),血量约30000,邪魔系,属性:全30;
技能:攻击、连击EX、圣盾、乾坤一掷、迅速果断、戒骄戒躁、崩击、恢复魔法、魔法封印、大地之怒
Lv.97暗部第二部队成员*9,血量约7000,邪魔系,属性:全25;
技能:攻击、诸刃、乾坤一掷、迅速果断、战栗袭心
